昆明通用水务自来水有限公司
2023年公开招聘公告
昆明通用水务自来水有限公司成立于2006年5月1日,是由昆明市政府进行公开招标,引进国际战略投资者法国威立雅水务共同设立的合资公司,其中昆明自来水集团有限公司占有51%的股份,威立雅水务占有49%的股份,运营期限30年。我公司承担着昆明市主城区范围内自来水产、供、销任务。公司致力于为昆明市民提供清洁、安全的饮用水。提供昆明市主城区范围内供水生产、输配、客户服务为一体的综合性供水服务。昆明通用水务始终奉行“持续改善自来水生产工艺、技术、不断提高自来水管网输配效率及自来水供应质量,致力为客户提供及时、亲切、妥善的供水服务,奉行健康、安全、环保,履行社会责任,关注员工职业生涯发展。”的企业宗旨,以发展昆明供水事业,提高社会服务效益、社会经济效益和环境生态效益为工作目标,为昆明城市经济社会可持续发展提供坚实的基础保障。
为满足公司经营业务发展需要,同时结合公司经营管理实际,现面向社会公开招聘具有专业知识技能的优秀人才。
招聘岗位
本次面向社会公开招聘岗位10个,招聘人员45人。具体招聘岗位、岗位职责及岗位任职条件
及要求详见附件《昆明通用水务自来水有限公司2023年公开招聘岗位计划表》(附件1)
报名条件
基本条件
1具有中华人民共和国国籍;
2遵守中华人民共和国宪法、法律、法规,拥护中国共产党领导和社会主义制度;
3能够履行企业员工义务,品行端正,具有良好的社会道德;
4具备履行岗位职责所需的文化水平、专业技能;
5身体健康,具备适应岗位要求的身体条件;
6具备应聘岗位要求的相关专业及其他条件;
7法律、法规等对岗位条件另有规定的,从其规定。
有下列情形之一者,不得应聘
1曾因违法犯罪受过刑事处罚,或被开除中国共产党党籍的人员、被开除公职的人员;
2属于刑事案件被告人、犯罪嫌疑人,司法机关尚未撤销案件、检察机关尚未作出不起诉决定或人民法院尚未宣告无罪的人员;
3尚未解除党纪、政务处分或正在接受纪律审查的人员;
4在读的非应届毕业生以及在职公务员和参照《中华人民共和国公务员法》管理的机关事业(单位)工作人员;
5被有权机关认定存在舞弊等严重违反招考纪律的行为受到处罚,依据国家、省、市相关规定不得录用的人员;
6聘用后构成回避关系的人员;
7公司《员工手册》规定的不予录用的情形人员;
8个人信用存在严重不良记录,不符合公司招聘要求人员;
9法律法规规定不得招聘的其他情形人员。
招聘程序
发布招聘公告
本次招聘公告在昆明自来水集团有限公司官网(http://www.kmwatersupply.com)和
前程无忧官网昆明频道(https://www.51job.com/kunming/)进行发布。
公告发布期为10个工作日。
公告时间:2023年6月15日至2023年6月29日。
报名
应聘人员填写的报名信息和提交的材料须全面、真实、准确、有效。报名信息和材料一旦提交,将不可修改。在招聘的任何一个环节,发现应聘人员不符合招聘资格条件或有弄虚作假的,取消应聘资格或聘用资格,所造成的一切损失与后果由应聘人员自行承担。所有报名材料不予退还。
资格审查
由前程无忧对应聘人员提交的报名信息及材料进行资格审查,满足本公告报名基本条件且同时满足应聘岗位资格条件要求的视为初审通过。招聘岗位的应聘人数与拟招聘人数之比达3:1以上方可开考。若岗位应聘人数在规定报名期限内未达到最低开考比例,将进行第二次挂网公告。第二次挂网公告范围将大于第一次挂网公告的范围,公告期为10个工作日。第二次挂网公告后,仍达不到最低开考比例的岗位,将削减拟招聘岗位人数,直至达到开考比例。削减招聘岗位人数后仍达不到开考比例,将取消该岗位招聘。
在符合报名条件的应聘人员中,公司有权根据岗位具体要求择优确定符合岗位要求的人选进入笔试环节。资格审查贯穿于招聘工作全过程,如在招聘过程中发现有违纪违规、材料不齐、提供虚假信息或不符合招聘岗位条件要求等情况的,随时取消应聘资格。
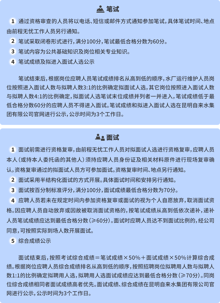
招聘考试
考察及体检
确定拟聘用人选后开展考察工作,考察内容主要为拟聘用人选的政治素养、道德品质、工作能力和现实表现、是否有违法乱纪行为或其他不良记录等情况,并复核报考资格条件。拒绝接受考察或考察不合格的取消聘用资格。
拟聘用人选考察合格的按照相关程序和有关规定开展体检工作。体检标准参照《公务员聘用体检通用标准(试行)》及相关行业规定执行(其中水厂运行维护人员岗位拟聘用人选体检时需增加职业健康检查,并提交职业健康检查报告),体检费用由应聘人员自行承担。未按要求参加体检以及体检不合格的,不予聘用。
公示及聘用
考察及体检结束后,由昆明通用水务自来水有限公司按照考试综合成绩、考察和体检等情况并经民主决策程序择优决定拟聘用建议人选,在昆明自来水集团有限公司官网进行公示,公示时间为5个工作日。
公示结束后,公示结果不影响聘用且无特殊情况的,由公司与新进员工在平等自愿的基础上,按《中华人民共和国劳动合同法》、公司录用和劳动合同管理流程的有关规定签订劳动合同,办理入职手续,进入试用期。
招聘录用中,在应聘人员参与面试、体检、考察、公示等环节中,发现应聘人员不符合要求或因应聘人员自身原因放弃应聘资格产生名额空缺的,由公司研究决定是否进行递补,如需递补根据综合成绩从高到低依次递补,同岗位综合成绩相同者面试成绩高者优先。
工资待遇及福利
1试用期:6个月(首次签订3年劳动合同,含6个月试用期),正式聘用:试用合格正式聘用。首次合同到期,经考核合格如续聘,合同期6年;6年期满如继续聘用,合同为无固定期限合同;
2薪酬按公司薪酬管理制度确定。享受“五险一金”待遇,工作满一年后购买企业年金,享受补充医疗保险;
3按照国家有关规定享受带薪休假;
4提供良好的职业发展晋升通道。
回避与监督
企业聘用员工应当严格按照有关规定实行回避制度。凡与招聘单位负责人有夫妻关系、直系血亲关系、三代以内旁系血亲或者近姻亲关系的人员,不得任用到该单位人事、财务、审计、纪检监察岗位,不得在企业担任双方直接隶属同一领导人员的职务或者有直接上下级领导关系的职务。企业公开招聘员工过程中,企业负责人和具体负责组织招聘的人员在办理员工招聘事项时,也应当实行亲属回避制度。
应聘人员违反招聘规定的,取消考试或聘用资格;已经聘用的,应当解除劳动合同。
本次公开招聘坚持德才兼备的用人标准和 “公开、平等、竞争、择优”的原则,公司纪检监察室对招聘工作进行监督,确保招聘的客观公正。公司纪委公示投诉方式,接受违规违纪的投诉、调查及处理。
监督电话:0871-65112991廉政举报邮箱:lzjb@kmwater.cn
其他相关事项
(一)应聘人员应按照公布的招聘岗位、资格条件及岗位要求报名,报名信息和材料必须真实完整。
(二)招聘期间,应聘人员应及时关注招聘工作信息。昆明自来水集团公司官网(http://www.kmwatersupply.com)和前程无忧官网昆明频道(https://www.51job.com/kunming/)为此次招聘相关信息发布的网站,请应聘人员留意相关通知并保持通讯联络畅通,因未留意相关通知或通讯不畅导致的后果由应聘人员自行承担。
(三)本次招聘考试昆明通用水务自来水有限公司未成立或授权任何机构组织开设招聘培训班或类似机构,未编辑或出版过任何招聘考试参考资料,未向任何机构提供过招聘考试相关的资料和信息。在招聘过程中不会向应聘人员收取任何费用,请应聘人员提高警惕,谨防上当受骗。
(四)昆明通用水务自来水有限公司有权根据岗位需求变化及报名情况等因素调整、取消或终止个别岗位的招聘工作。
(五)昆明通用水务自来水有限公司对本招聘公告具有最终解释权。
报名咨询电话
报名指定机构:前程无忧
联系电话:0871-68010700转689(周一至周五,9:00-17:00)
附件1:昆明通用水务自来水有限公司2023年公开招聘岗位计划表
附件2:昆明通用水务自来水有限公司应聘申请表
昆明通用水务自来水有限公司
2023年6月15日


版权所有 © 云南经济管理学院-建筑工程学院 滇ICP备05007082号
Copyright 云南经济管理学院-建筑工程学院